关于开展向李保国同志学习活动的通知
发布日期:2016-06-02

各分党委、党总支:

根据省委、省委高校工委有关精神,现组织全校开展向李保国同志学习活动,相关要求通知如下。

一、迅速掀起学习热潮,营造浓厚学习氛围

各基层党组织要高度重视、精心组织好学习活动,充分利用各种新闻媒体广泛宣传李保国同志的先进事迹,发挥先进典型弘扬正气、振奋精神、示范引领和凝聚正能量的强大作用。要结合 “两学一做”学习教育,依托“三会一课”,利用好政治理论学习时间,通过组织生活会、座谈会、研讨会、报告会等形式,开展丰富多彩的学习活动,迅速掀起学习李保国同志的热潮。

二、深入学习先进事迹,准确领会精神实质

李保国同志是时代楷模,对党忠诚,心系人民,艰苦奋斗,无私奉献,30多年扎根太行山,为贫困地区发展和农民脱贫致富做出了卓越贡献,谱写了一曲质朴无华又感人肺腑的壮丽诗歌,彰显了共产党人忠诚、干净、担当、实干的政治品格。李保国同志的事迹非常感人、精神十分可贵。学习李保国同志,就要学习他把责任扛在肩上、为党和人民的事业献出全部心血的忠诚品格,学习他让山岭都绿起来、让乡亲都富起来的为民情怀,学习他大胆探索、用科技之手点石成金的创新意识,学习他把最好的论文写在巍巍太行山上、镌刻在山区人民心中的务实作风,学习他生命不息、奋斗不止的拼命精神,学习他淡泊名利、坦荡无私的人格风范。

三、学以致用联系实际,助推学校建设发展

各级领导干部要以李保国同志为标杆,联系工作实际和思想实际,身体力行,率先垂范,切实发挥好模范带头作用。各基层党组织要结合向李保国同志学习的活动,进一步挖掘本单位先进事迹、典型做法,对标学习、鼓舞士气,更好地推动工作的开展。有关部门要学习李保国同志技术扶贫、精准脱贫的务实作风,进一步推动服务社会经济建设发展。全体教职工要学习李保国同志对党忠诚、心系群众的政治品质,艰苦奋斗、愚公移山的拼搏精神和淡泊名利、无私奉献的价值追求,紧密联系教学科研实际,在学校党委的领导下,戮力同心,为建设特色鲜明的高水平医科大学贡献力量。

党委宣传部

2016年6月2日

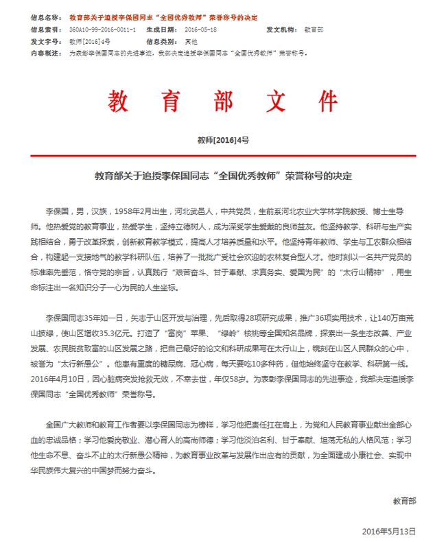
教育部关于追授李保国同志“全国优秀教师”荣誉称号的决定

文件类型: .jpg

5ccf9ce85085df78fcaa04a3d42fea2e.jpg(293.29 KB)


版权所有:山东第一医科大学(山东省医学科学院)鲁ICP备19027497号-1   鲁公网安备 37099202000084号